童锦程私生子事件孩子妈32页自证清白

🔥本站特色板块 「海角社區」 推荐体验! 本站內容由用戶投稿提供,如有不適或權益問題,請聯絡:9767622@gmail.com
All content is user-submitted. If you find anything inappropriate or infringing, please contact: 9767622@gmail.com

恋爱祖师爷童锦程在陷入私生子事件后,似乎开启了一场持久战,一方声称与女方只是炮友关系,另一方则努力自证清白,俩人曾有过恋爱关系,这场瓜难不成能从年初吃到年尾?

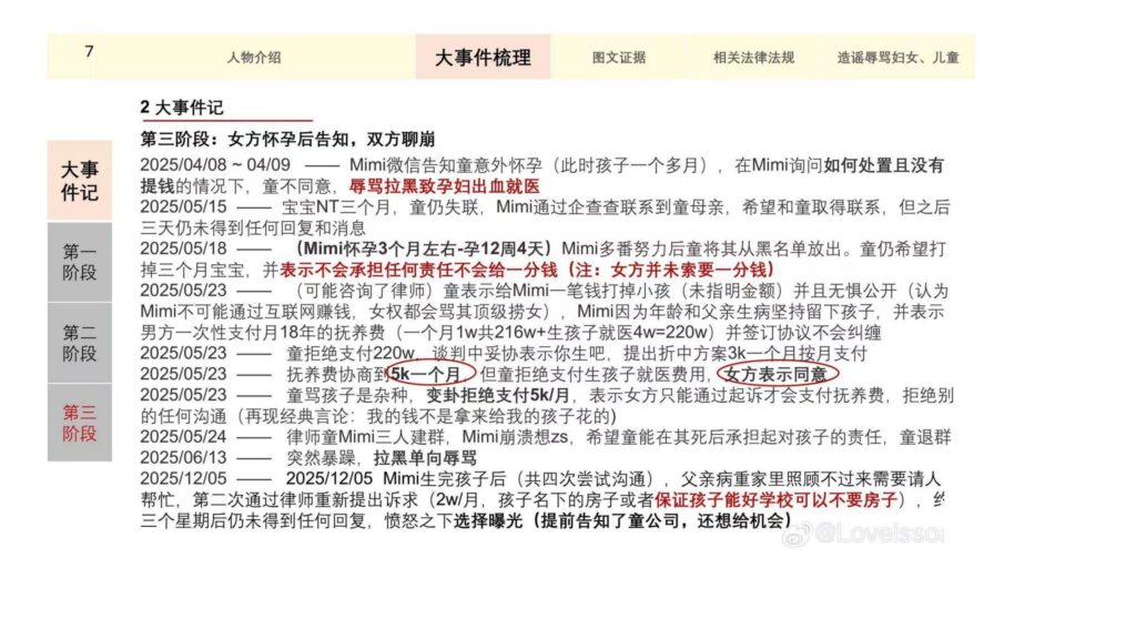
PPT原文

原件在此



You might like

海角社区 本網站僅提供予海外之華人成人使用,請依當地法律法規瀏覽。 本站由 GLS Studio Collective(新加坡) 團隊維護營運。 This website is intended for overseas Chinese adults only. Please comply with local laws and browse responsibly. Operated and maintained by the GLS Studio Collective, based in Singapore.如有隱私或版權問題請透過 聯絡我們 / Contact Us|支持團隊:XLOG